近日,成人影视片
周存山教授课题组在国际食品领域TOP期刊Food Chemistry(2024年IF/JCR分区Q1)在线发表题为“Improvement of the drying quality of blueberries by catalytic infrared blanching combined with ultrasound pretreatment”的研究论文。成人影视片
21级硕士生贝兴瑞为该论文的第一作者,周存山教授为该文的通讯作者。
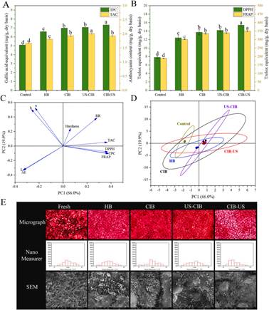
蓝莓酸甜可口,富含多种营养成分,深受消费者欢迎。新鲜蓝莓采摘期较短,需在低温下存储并运输。干燥不仅可以延长蓝莓的货架期,还可以降低运输成本。但新鲜蓝莓表皮存在的蜡质结构会导致干燥过程中的水分迁移更加困难,干燥时间更长。本研究报道了催化式红外烫漂联合超声预处理加快蓝莓干燥的方法,具有破坏蓝莓蜡质层,缩短干燥时间,提高蓝莓多酚和花青素含量、增强蓝莓抗氧化能力的优势(Figure 1)。对比热烫漂(HB)、催化式红外烫漂(CIB)、先超声后催化式红外处理(US-CIB)、先催化式红外后超声波处理(CIB-US),CIB-US可以破坏蓝莓蜡质层,超声处理可以促进蓝莓细胞间微通道生成,提高干燥速率。此方法提供了一种快速生产高品质即食蓝莓的干燥预处理方法,可作为果蔬干燥预处理的参考。上述工作得到江苏省农业科技创新基金(CX(21)2026)的资助。

Figure 1. Total phenol content and total anthocyanin content (A), antioxidant activity (B), PCA loading plot (C), PCA score plot (D), and microstructure (E) of fresh and dried blueberries after different pretreatments.
原文链接
//doi.org/10.1016/j.foodchem.2024.138983