2025年2月,成人影视片
高瑞昌教授团队在国际期刊《Food Research International》(Q1,IF2025=7.0)上发表主题为“The role of disulfide bonds in L-arginine ameliorating the quality of low-salt sturgeon surimi gels induced by microwave: increasing the diameter and fractal dimension of network”的研究型论文。成人影视片
食品学院高瑞昌教授、石彤实验师为本文通讯作者。

文章链接://doi.org/10.1016/j.foodres.2024.115610
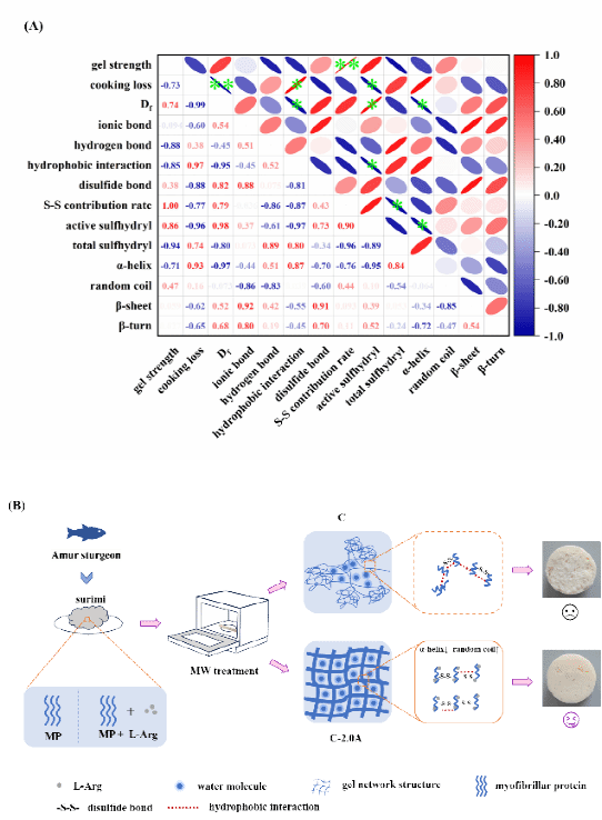
鱼糜制品的微观结构是决定其宏观品质的关键因素,本研究旨在探讨精氨酸(L-Arg)和微波协同作用对低盐鲟鱼鱼糜凝胶网络结构的影响机制。添加少量盐(0.3%)和不同量的L-Arg(0%、0.5%、1.0%、2.0%),并在200 W微波下加热1、2、3分钟制备低盐鱼糜凝胶。通过扫描电子显微镜(SEM)观察凝胶的微观结构,并结合定量分析,研究L-Arg对凝胶网络直径和分形维数的影响。此外,还通过分子间作用力、SDS-PAGE、拉曼光谱等手段,分析了L-Arg对蛋白质结构、分子间相互作用及凝胶性能的影响。
结果显示,随着L-Arg添加量的增加,凝胶的横截面变得更加光滑和致密,凝胶强度显著增加,蒸煮损失显著降低。微观结构分析表明,这种品质改善与凝胶网络结构的优化密切相关:分形维数的增加与凝胶强度的提高和烹饪损失的降低呈强烈正相关关系。较高的分形维数反映了更加有序和致密的凝胶网络结构,同时L-Arg的加入使蛋白质丝直径增大。在分子作用机制层面,L-Arg通过促进蛋白质的展开,加速了活性巯基的暴露及其向二硫键的转化,显著增强了蛋白质分子的交联和聚集。该研究不仅为低盐鱼糜制品的生产提供了理论依据,还为微波在食品加工中的应用提供了新的视角。
部分实验结果如下:

图1 L-Arg对微波热诱导的低盐鱼糜凝胶横切表面(A)、凝胶强度(B)和蒸煮损失(C)的影响

图2 低盐鱼糜凝胶的扫描电子显微镜照片(×40000)。(A)是SEM图像,(B)是二值化图像,(C)是蛋白质网丝直径分布,(D)是分形维数

图3 相关性分析(A)和机理性分析图(B)
上述工作得到国家自然科学基金项目(32202090, 32072248)、江苏省自然科学基金项目(BK20220520)和博士后科研基金项目(2022M721389)的资助。